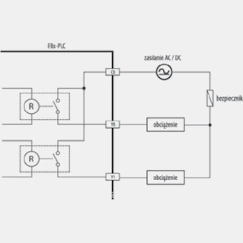
Ekonomiczny moduł wyjść cyfrowychFBs-8YR znanej firmy Fatek. Wyposażony jest w 8 wyjść przekaźnikowych. Maksymalny czas opóźnienia na wyjściu: 10 ms. Posiada izolację elektromagnetyczną. Pracuje na wysokości do 2000 m n.p.m.
Używamy plików cookie, aby ulepszyć komfort przeglądania, wyświetlać spersonalizowane reklamy lub treści oraz analizować ruch w naszej witrynie. Klikając „Akceptuj wszystkie”, wyrażasz zgodę na używanie przez nas plików cookie.
Dostosuj swoje zgody
Używamy plików cookie, aby ułatwić Ci nawigację i wykonywanie niektórych funkcji. Szczegółowe informacje na temat wszystkich plików cookie znajdziesz poniżej w każdej kategorii zgody.
Pliki cookie sklasyfikowane jako „Niezbędne” są przechowywane w Twojej przeglądarce, ponieważ są niezbędne do uruchomienia podstawowych funkcji witryny.
Używamy również plików cookie stron trzecich, które pomagają nam analizować sposób korzystania z tej witryny, zapisywać Twoje preferencje oraz dostarczać treści i reklamy, które są dla Ciebie istotne. Te pliki cookie będą przechowywane w Twojej przeglądarce wyłącznie za Twoją uprzednią zgodą.
Możesz włączyć lub wyłączyć niektóre lub wszystkie te pliki cookie, ale wyłączenie niektórych z nich może wpłynąć na komfort przeglądania.